
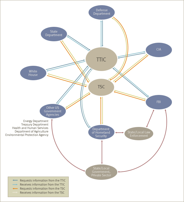
The Terrorist Threat Integration Center (TTIC) and the Terrorist Screening Center (TSC) were both created
as a response to the U.S. intelligence failures prior to the Sept. 11 attacks. The TTIC,
which began operations in May 2003, serves as the government's hub for terrorism-related analysis. It
collects information from all 15 U.S. intelligence agencies and creates the daily threat matrix for the
president. The TSC, scheduled to open in December 2003, will consolidate
all the U.S. government's terrorist watch lists into one central database.
The following chart depicts the flow of threat information to and from the TTIC and the TSC.
| |